中国において新エネルギーの開発・利用は長期的かつ壮大な国家戦略であり、この戦略に基づき、近年わが国の新エネルギー建設は急速に発展している。その中でも太陽エネルギーが最も注目されており、新エネルギー分野を牽引している。太陽光発電(PV)のほかに、「太陽熱発電(CSP:Concentrated Solar Power)」という技術も存在する。
11月18日、中国電力企業連合会(CEC)光熱発電分会が設立され、その設立大会で公表されたデータによると、中国の光熱発電産業の年間複合成長率は11.7%に達しており、世界平均の2倍以上となっている。光熱分会の設立により、光熱発電業界の標準化およびエンジニアリングレベルのさらなる加速が期待されている。このような背景のもと、光熱発電所の建設者や運営者が「適切な電流モニタリングソリューションをいかに選定するか」が、重要な課題となりつつある。

光熱発電(Concentrated Solar Power, CSP)とは、集光技術を用いて太陽光エネルギーを熱エネルギーに変換し、その熱で蒸気タービンを駆動して発電するクリーンエネルギー技術である。その基本原理は、反射鏡またはレンズを用いて太陽光を集光し、受熱器で熱媒体(溶融塩や熱伝導油など)を加熱し、高温高圧の蒸気を発生させてタービンを回転させ、最終的に発電機を駆動することにある。
太陽光発電(PV)とは異なり、光熱発電(CSP)には天然の蓄熱機能があり、溶融塩蓄熱システムを活用することで長時間の出力調整が可能である。これにより、光熱発電所は以下の特徴を持つ:
光熱発電所の発電側、蓄熱側、熱交換側には大容量・高電圧のパワーエレクトロニクス機器が多く使用されており、そのため電流検出はシステム設計上の極めて重要な要素となっている。
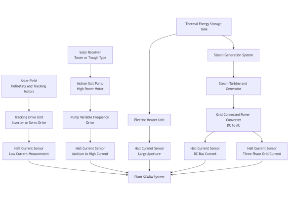
光熱発電所は一般的に、ミラーフィールド(鏡場)、集熱器、蓄熱タンク、蒸気発生システム、発電および系統連系設備から構成される。その中で、パワーエレクトロニクス機器が集中している以下の部分において、電流検出が必要となる:
太陽追尾駆動システム
タワー式光熱発電所では、1つの鏡場に数万枚の定日鏡(ヘリオスタット)が設置されることが多く、各鏡は方位角(Azimuth)および仰角(Elevation)の2つのモーターによって駆動される。ホール電流センサはモーター駆動回路に直列接続され、電機子電流をリアルタイムで監視する。この電流値はモーター出力トルクに比例(T ∝ I)し、電流波形を監視することでコントローラーは「トルクフィードバック制御」を実現できる。
例えば、以下の制御ロジック(擬似コード)が考えられる:
def motor_protection_logic(current_sensor_val, wind_speed): # current_sensor_val: ホールセンサから取得したリアルタイム電流値 (A) # RATED_CURRENT: モーター定格電流 # STALL_THRESHOLD: 停止・ロック検出閾値(通常、定格電流の1.5〜2倍) # 1. モーターのロック・詰まり検出 if abs(current_sensor_val) > STALL_THRESHOLD: stop_motor() trigger_alarm("Mechanical Stall Detected") # 2. 風荷重補償(簡略モデル) # 風速が高く、かつ電流が異常に変動している場合、風による干渉と判断し、避風モード(Stow Mode)に入る elif wind_speed > MAX_WIND_SPEED and abs(current_sensor_val) > (RATED_CURRENT * 0.8): enter_stow_mode() # 鏡面を水平または安全角度に調整 log_event("High Wind Load Compensation Active") # 3. 通常のPID追尾制御 else: pid_control_loop(current_sensor_val)
電流が継続的に高い場合、機械的詰まりや制御システムの故障により鏡の角度が最適位置からずれ、集熱効率が低下する可能性がある。
溶融塩ポンプおよび油圧ポンプのインバータ
溶融塩ポンプは光熱発電所の「心臓部」ともいえる装置であり、駆動電力が大きく、インバータの容量は数十kWから数百kWに及ぶ。三相主回路電流を高精度かつリアルタイムで検出し、過負荷保護および閉ループ制御に活用する必要がある。
蓄熱システムの電気ヒーター装置
一部の発電所では、深夜帯の電力需要を補うため電気ヒーターを備えている。この装置は大電流が流れるため、センサには広い測定範囲、高い絶縁耐圧、強力なノイズ耐性が求められる。
系統連系用パワーコンディショナ(PCS)
光熱発電所の系統連系側は、太陽光発電のインバータと類似しており、DC/AC主変換装置、直流母線、リアクトル、コンデンサ群などを含む。主な監視ポイントは以下の通り:

光熱発電所の設備容量が拡大するにつれ、システム設計者は「正確に測る」から「安定・信頼性高く測る」へと要件を進化させている。光熱発電の現場において、ホール電流センサは以下のような天然の優位性を持つ:
高絶縁・高耐圧性能により、高温高圧環境に適合
光熱発電所の多くの機器は1000V DC以上の高電圧で動作する。ホールセンサは磁気絶縁方式を採用しており、電気的絶縁構造を損なわず、高い絶縁耐圧を実現できる。
広温度範囲対応で過酷な環境にも耐える
光熱発電所は青海省、新疆ウイグル自治区、内モンゴル自治区などに多く立地し、昼夜の温度差が極めて大きい。業務用ホールセンサの動作温度範囲は一般的に-40℃~105℃であり、産業用グレードでは125℃まで対応可能。
高速・低遅延の閉ループ電流制御を実現
大容量インバータおよびPCSでは、高速PWM制御が採用される。ホールセンサの低遅延出力により、システムの応答速度および動的性能が大幅に向上する。
システム統合が容易で、集中型・分散型の両方に対応
光熱発電所には多数の分散型駆動装置が存在する。ホールセンサは小型で設置が柔軟であり、パワーキャビネット内にも、分散配置にも適している。
長寿命・高信頼性を満たす
光熱発電所の設計寿命は通常25年以上である。ホールセンサは非接触・無摩耗方式のため、シャント抵抗などの代替方式よりも長期的な安定性に優れている。
主流の光熱発電所の電気構成に基づき、以下のような典型的なセンサ選定ガイドラインを提示できる:
| 応用シーン | 電流範囲 | 推奨センサタイプ | 要求仕様 |
|---|---|---|---|
| 追尾モーター駆動システム | 5–20 A | PCB実装型オープンループホールセンサ | 小型、耐熱性 |
| 溶融塩ポンプ用インバータ主回路 | 100–600 A | クローズドループホール/大口径貫通型 | 高精度、低ドリフト、共模ノイズ耐性 |
| 電気ヒーター装置 | 200–1000 A | 大電流ホールセンサ/バスバー取り付け型 | 高絶縁耐圧、強力なノイズ耐性 |
| PCS高周波変換回路 | 50–800 A | 高速クローズドループホールセンサ | 帯域幅100kHz級、低遅延 |
| 直流母線電流検出 | 200–2000 A | 大口径ホールセンサ(例:CMシリーズ) | 高電圧対応、温度変化耐性 |

現在、中国はタワー式、トラフ式、フレネル式など主要な光熱発電技術をすでに確立しており、技術・設備の国産化率は95%以上に達し、主要材料・機器の自主供給体制も整っている。国内各地で「光熱+太陽光」「光熱+蓄電池」などのマルチエネルギーコンプレメンタリー(多能補完)プロジェクトが推進されており、予測によれば2030年までに世界の光熱発電設備容量は2240万kWに達すると見込まれている。
このような状況下で、大容量インバータや大電流PCSの市場需要はさらに拡大し、発電所のデジタル化改造も進むことで、より多くの分散型モニタリングポイントが設置されるようになる。高精度センサは、今後の安全監視および故障診断のための重要なデータ基盤となる。これは、トップクラスの電流センサメーカーにとって、光熱発電分野での技術的価値をさらに高める大きなチャンスとなるだろう。