随着可再生能源逐渐取代大型化石燃料发电,但可再生能源的波动性容易对电网造成冲击,于是引入构网型储能技术稳定可再生能源电网。
12月6日,迄今为止全国最大甚至全球最大的构网型储能电站项目正式投运,该项目采用构网型技术,建设储能容量为1000兆瓦/4000兆瓦时(即 1 GW/4 GWh),直接接入500千伏阿荣旗站220千伏侧。该项目能显著提升当地风能和光伏发电消纳能力,每年对外输出绿色电力10.32亿度,可减少煤耗约3亿吨。那么,在这种大容量、高电压、快速动态响应的新型储能系统中,如何做电流监测呢?

什么是“构网型储能”
构网型储能(Grid-Forming Storage)是一种能自主构建并维持电网电压和频率稳定的先进储能技术,通过控制变流器产生恒定的交流电压源,从而获得类似同步发电机一样的运行特性。与依赖电网相位信息的“跟网型储能”不同,构网型储能不需要锁相环(PLL)同步,能够在弱电网或离网环境下独立工作,为电力系统提供电压和频率支撑,主动支撑电网安全,尤其适用于高比例新能源接入的电力系统。
构网型储能是构建“双高”新型电力系统的“刚需”,是解决新能源消纳、电网安全稳定运行的关键技术。
核心特点
电压源特性:本质是电压源,能独立设定和输出稳定电压与频率。
主动支撑:不被动跟随电网,而是主动提供惯量和电压支撑,提升系统强度。
孤岛运行:可脱离主网,在微电网或偏远地区独立供电。
虚拟同步机:等效于大型同步发电机,提供惯量和阻尼。
工作原理
虚拟同步发电机(VSG)技术:通过控制算法模拟同步发电机的惯性、阻尼特性,使储能系统像传统发电机一样稳定运行。
储能变流器(PCS):作为核心硬件,实时调节有功和无功输出,毫秒级响应电网需求。

单级式储能PCS拓扑结构图
与传统“跟网型”储能的对比
跟网型(并网型):依赖电网信号,被动适应,像“四肢”执行功率调节。
构网型:主动“创造”电网,像“心脏”维持生命体征,提供稳定基底。
构网型储能系统电流监测要求
构网型储能系统不是跟着电网走,而是给电网定规则,主动建立电网电压、频率、惯量支撑,响应速度远高于普通逆变器。因此,电流传感器的要求明显更高。
高精度
系统需实时监测电池充放电电流(用于SOC估算、过流保护等)和PCS输出电流(用于功率控制、谐波分析),测量精度直接影响系统决策和电网质量。例如,电池管理系统(BMS)中电流监测的典型精度需达到±1% @25℃,而磁通门技术甚至能实现0.01%的极高精度。
高频带宽 & 快速动态响应
构网型储能需应对电网的瞬时波动,电流传感器需具备快速响应能力(如跟踪时间≤5μs)和宽动态范围,以准确捕捉从几十mA到上千A的电流变化,满足从模块级监测到系统出口的全场景需求。
极端环境下的稳定性
传感器需在宽温范围(如-40℃~150℃)、强电磁干扰(如10kV/m)、高湿度/多尘(IP67防护等级)等复杂工况下保持稳定输出,确保数据可靠。
高隔离与安全性
高压直流系统要求传感器具备高隔离耐压(如4.8kV),保障人员安全和设备绝缘。同时,无插入损耗设计可避免影响系统效率。
宽量程与过载能力
量程范围:需覆盖从空载到2倍额定电流的宽范围,以应对构网型储能在故障穿越或暂态过载时的大电流工况(如1.5倍过载持续10秒)。
过载耐受:传感器需具备短时过载能力(如3倍额定电流持续1秒),避免在电网故障时损坏。
多维度监测需求
三相不平衡监测:构网型储能需独立支撑三相电压,因此需实时监测三相电流的幅值和相位差,确保输出电压的对称性。
谐波与直流分量:需监测电流中的谐波含量(如THD<3%)和直流分量,防止谐波注入电网或影响变流器安全。
宽频带监测:需覆盖0.1Hz~1kHz的宽频带,以识别电网的次同步振荡或高频噪声。
可靠性与冗余设计
冗余配置:关键节点(如并网点PCC)需采用双重或三重冗余的电流传感器,确保单一传感器故障时系统仍能稳定运行。
抗干扰能力:传感器需具备高共模抑制比(CMRR>120dB)和电磁兼容(EMC)设计,抵御变流器开关噪声和电网谐波干扰。
自诊断功能:需集成实时自检机制,如传感器断线、饱和或漂移检测,并触发保护动作。
与控制系统的协同
闭环控制:电流监测数据需直接接入构网控制器,作为虚拟同步机(VSG)或下垂控制的反馈信号,实现毫秒级响应。
故障穿越:在电网短路等故障时,需快速监测故障电流,支持低电压穿越(LVRT)或高电压穿越(HVRT)策略。
黑启动支持:在离网或黑启动场景下,需监测微电网内的电流变化,确保系统能自主建立电压和频率
技术选型建议:
| 传感器类型 | 优点 | 缺点 | 适用场景 |
| 霍尔电流传感器 | 宽频带、高精度、隔离测量 | 易受温漂影响,成本较高 | 高精度监测、宽量程应用 |
| 磁通门传感器 | 极高精度、低漂移 | 量程较小,响应速度慢 | 直流分量或小电流精密监测 |
| 罗氏线圈 | 无饱和、宽频带、高过载能力 | 需积分电路,易受干扰 | 暂态电流、故障录波 |
| 分流器 | 低成本、高精度 | 无隔离、功耗大 | 小容量系统或辅助监测 |
构网型储能的控制要求非常苛刻:
高频 PWM:16–48kHz
电流突变极快
故障穿越需亚毫秒级响应
因此传感器需要:
带宽 ≥100kHz(推荐 200kHz+)
响应时间 < 1–2 μs
传统分流器、低带宽霍尔、CT 很难满足。
高性能霍尔 ASIC 和闭环霍尔成为主流选择。
霍尔电流传感器在构网型储能中的典型应用
霍尔电流传感器在构网型储能系统中的应用涵盖多方面,主要有电流监测、保护、控制及故障诊断等多个环节。

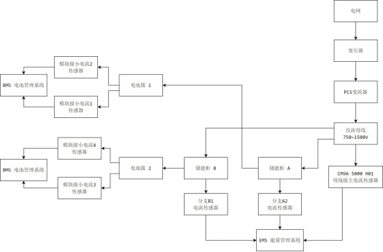
1. PCS 主电流检测(高带宽 + 大电流)
如储能变流器PCS的交直流侧需实时监测大电流(如±5000A),以确保系统稳定运行。
霍尔传感器选型
闭环霍尔传感器:
量程:100A~2000A(或更高,如CM9A 5000A)。
精度:0.3%~1%(满足构网型储能的高精度要求)。
带宽:100kHz(捕捉高频暂态电流)。
响应时间:<1μs(满足毫秒级控制需求)。
技术优势
高隔离:原边与副边绝缘耐压≥6kV,确保安全。
宽量程:覆盖过载工况(如1.5倍额定电流)。
低温漂:适应户外储能的温度变化(-40°C~85°C)
2. 电池簇 / 分支电流检测(高精度 + 小电流)
构网型储能系统的电池簇需监测每个簇的充放电电流,以实现 SOC(荷电状态)估算和均衡控制。
霍尔传感器选型
闭环霍尔传感器(如芯森CR1A/CS1V系列):
量程:50A~300A(适用于电池簇级监测)。
精度:0.5%~1%。
响应时间:<3μs。
技术优势
高精度:确保SOC估算的准确性。
低功耗:减少对电池管理系统(BMS)的影响。
冗余设计:多传感器并联,提高可靠性

3. DC/DC 回路电流检测(双向高频)
适用于光储、风储、变流单元等双向功率流场景:
要求带宽高
双向精度一致
不受 di/dt 干扰
4. 虚拟同步机(VSG)控制
构网型储能通过虚拟同步机(VSG)技术模拟同步发电机的惯量和调频特性。霍尔传感器用于监测:
有功/无功电流:实现下垂控制和频率支撑。
暂态电流:响应电网频率波动。
霍尔传感器选型
高精度闭环霍尔传感器(如芯森CM9A系列):
精度:0.1%~0.5%。
带宽:10kHz~100kHz。
技术优势
高精度:确保VSG控制的准确性。
低延迟:实时响应电网频率变化。
抗干扰:抑制变流器开关噪声
霍尔传感器在构网型储能中的局限性及解决方案
| 局限性 | 解决方案 |
| 高频噪声干扰 | 采用差分设计或数字滤波抑制噪声。 |
| 温度漂移 | 选择低温漂传感器或增加温度补偿算法。 |
| 量程限制 | 采用多传感器并联或分段量程设计。 |
| 成本较高 | 在非关键回路使用开环霍尔传感器(如AN3V)降低成本。 |
结语
随着阿荣旗 1GW/4GWh 构网型储能项目投运,中国储能行业正在从“能量仓库”进化为“电网稳定器”。在这场技术变革中,电流传感器的价值也逐渐被放大。未来,随着构网型储能全面铺开,具备高带宽、高隔离、高精度、高可靠的霍尔电流传感器,将成为不可或缺的核心器件。